软件介绍
自媒体人专用多功能工具箱
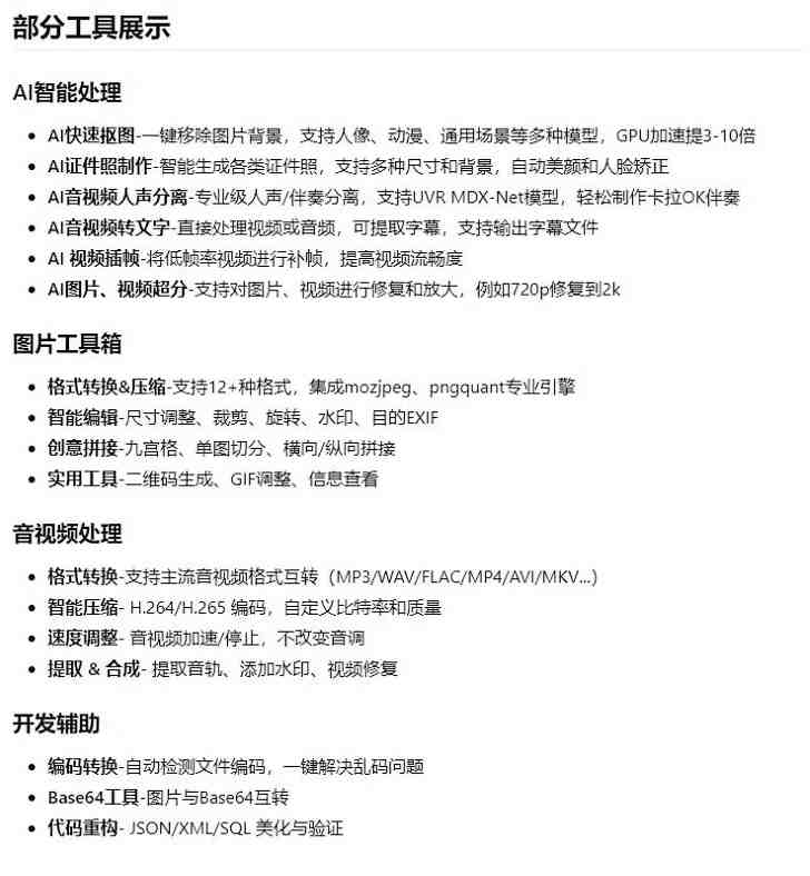
一个功能强大的全能桌面应用程序,集成了音视频处理、图片编辑、文本操作和编码工具,内置AI功能。旨在简化您的工作流程,提升生产效率。
其他功能自行测试
三个版本都没有模型,低配电脑用体积最小的版本即可。模型按需求下载。
![图片[1]-【2026.01.27】自媒体人必备神器:一站式音视频剪辑、字幕去除、图片美化、文本处理与编码工具集-小鲸副业资源库](https://www.xiaojingfy.com/wp-content/uploads/2026/02/20260201233935966-21.jpg)
© 版权声明
2
如若转载,请注明文章出处:小鲸副业资源网
3
本站内容观点不代表本站立场,并不代表本站赞同其观点和对其真实性负责
4
5
本站所有内容均来源于网络,仅供学习与参考,请勿商业运营,严禁从事违法、侵权等任何非法活动,否则后果自负
THE END









